Please ensure Javascript is enabled for purposes of website accessibility Title IX Process | University of West Florida
Skip to main content

Title IX Process

The process for a report through a formal grievance procedure can be a lengthy one influenced by the availability of the Complainant, Respondent, and witnesses for investigations and/or hearing scheduling. There are also specific timelines required by Federal and State Statutes that may prolong the process. It is our goal to respond to and resolve complaints in a timely manner.


Flow Chart of the Title IX Reporting Process
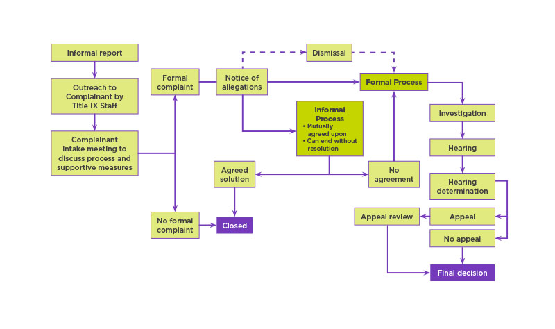
Title IX Process Flowchart

Title IX Process Flowchart Download

Maxient

Important note about process-related communication: Maxient

During the charging, investigation, and adjudication processes, our office will use Maxient to communicate vital information with you. Maxient is an online records management system and communication system known nationally for its security and tracking capabilities. Please know that when you see emails or text messages from Maxient, this is secure and official communication with our office.


Overview of the Title IX Process

Tree branching out

The process for reporting a Title IX related incident involves the following steps, which are detailed below:

  • Intake
  • Formal Complaint
  • Informal Resolution
  • Investigation
  • Live Hearing
  • Appeal

Intake

The Intake Meeting is the initial step in any Title IX process. This meeting is between a Title IX staff member and a Complainant and/or Respondent and is designed to collect information, provide supportive measures, outline parties’ rights, and describe resolution procedures.

  • For a Complainant, this meeting will potentially include a review of whether or not Title IX proceedings are the correct avenue for this complaint’s resolution. Regardless of whether or not your situation falls within Title IX’s jurisdiction AND whether or not you file a Formal Complaint, the Title IX staff can still provide Supportive Measures. Decisions do not have to be made during this meeting and may be made at a later date.
  • For a Respondent, this meeting may come before or after a Notice of Investigation. This meeting will give similar information that a Complainant receives. Title IX staff will review our policy, the allegations, offer supportive measures, explain the Respondent’s rights, and the resolution processes.
  • This meeting does not have any influence on the investigation or the outcome of a resolution proceeding. An Intake Meeting may gather some information, but the Title IX staff member will only request the information which is necessary to determine whether this is the appropriate resolution process. They will not make any determinations regarding responsibility.

NEXT STEPS: FORMAL COMPLAINT

After the intake meeting with a Complainant, the Title IX staff will provide the Formal Complaint form which, if submitted, authorizes the University to move forward with an investigation. The Formal Complaint is not required for the Complainant to receive the accommodations offered during the intake meeting.


Formal Complaint

A Formal Complaint is filed by the Complainant* as an official request that the University take action on the reported allegations. The Formal Complaint form will be discussed and reviewed by the Title IX staff during the intake meeting and includes the name of the Respondent, date, location, and alleged violations. The Complainant does not have to submit a complete narrative of the alleged incident. This would be collected during the investigation and is part of the effort to minimize the amount of times a Complainant has to tell their story.

The Formal Complaint form can be filed during or after the Intake Meeting. The University can pursue a case up to a year after the incident is reported to the University, however, the closer a Formal Complaint is filed to the reported incident, the evidence related to the case will be better preserved and collected.

After a Formal Complaint has been filed, the Title IX staff will provide an Intake Meeting for the Respondent offering all the same information and resources which the Complainant received. This is part of the equitable process required by Title IX federal regulations.

*The University typically initiates an investigation at the request of the Complainant, however, there may be times where the Title IX Coordinator determines that there is a greater threat to the campus community. This may be due to the severity of the case or a pattern of reported behavior. At these times, the Title IX Coordinator is authorized to file a Formal Complaint and will notify any and all Complainants that their case(s) will be moving forward and invite them to participate.

NEXT STEPS: INFORMAL RESOLUTION OR INVESTIGATION

After the Intake Meetings have been completed and a Formal Complaint is submitted, the Title IX Coordinator will assign the case to EITHER a mediator for an Informal Resolution or an investigator to proceed with an Investigation. Both the Complainant and Respondent can continue to ask for follow up meetings to answer questions about the policy, supportive measures, and the status of their case.


Informal Resolution

There are two official ways for a Formal Complaint to be resolved: an Informal Resolution or a Live Hearing

Informal Resolution
If both parties agree, an Informal Resolution may be initiated. This is a mediated resolution process without a required formal investigation. Entering into an Informal Resolution process must be approved by the Title IX Coordinator to ensure compliance with Federal Regulations and UWF’s policy which may outline specific violations which may not be resolved through Informal Resolutions. 

At any time after the Formal Complaint is filed, both the Complainant and Respondent may agree to enter into an Informal Resolution. The goal with an Informal Resolution is to empower the parties to navigate through a resolution on their terms. 

  • An Informal Resolution does not require a finding of responsibility.
  • If either or both parties no longer wishes to pursue the informal resolution prior to a signed resolution agreement, the case will be referred back to the Formal Grievance process where it was left off.
  • The agreed upon Informal Resolution outcome must be approved by the Complainant, the Respondent, and the Title IX Coordinator. Once the Informal Resolution outcome has been signed by all parties, the matter can no longer be referred back to the Formal Grievance proceedings.

Who Participates in the Informal Resolution:

  • Complainant
  • Respondent
  • Advisors
  • Mediator

Investigation

After a Formal Complaint has been filed and Intake Meetings conducted, a Title IX investigator will communicate with and interview the Complainant, the Respondent, and any witnesses considered to have information to contribute to our understanding of the events, interactions, and resulting impacts. These interviews are conducted privately between you and the investigator, and the information shared will be included in a comprehensive Final Investigation Report.

Participation
The University cannot compel you to participate in the Investigation, however please understand the importance of investigating complaints in a thorough and fair manner. When members of our community feel they have been mistreated, the University has an obligation to investigate. To accomplish this, it is vital for all involved to participate with openness and honesty—even if you do not think you have any information of value and even if you do not want to.

Investigation Integrity
Investigators strive to conduct their investigations in a discrete manner to minimize disruptions, protect the integrity of the investigation, and preserve potential evidence. The University cannot prohibit participants from discussing the matter with other parties. Any attempt to interfere with or prevent a thorough investigation may result in further disciplinary proceedings through the appropriate office. 

Final Investigation Report
The information gathered through the investigation will be compiled into a Draft Investigation Report provided to the Complainant and Respondent. There will be a 10-business day review period for the Complainant and/or Respondent to provide written edits about their own testimony to the investigator. Once those edits have been adopted into the report, there will be an additional 10-business day review period prior to the live hearing. 

Witnesses should know that their names and information provided will be shared with the Complainant and Respondent.

NEXT STEPS: LIVE HEARING

After the Investigation Report is finalized, the investigator will return the case to the Title IX Coordinator to transition the case to the hearing procedures.


Live Hearing

There are two official ways for a Formal Complaint to be resolved: an Informal Resolution or a Live Hearing

A Live Hearing proceeding is conducted in front of a panel of trained Title IX hearing officials.

Pre-Hearing Conference
Prior to a hearing, both the Complainant and the Respondent will meet privately with a Title IX staff member for a pre-hearing conference to review the hearing proceedings, decorum expectations, and appeal procedures.

During this pre-hearing conference, the Respondent will have the opportunity to accept responsibility. Should the Respondent accept responsibility for the alleged violation, the University will propose appropriate sanctions. If the Respondent agrees to the proposed sanctions, an outcome letter will be provided to the Complainant and Respondent concurrently. 

If the Respondent denies responsibility for the alleged violations or refuses the proposed sanctions, the matter will continue to the live hearing. 

Live Hearing
At the live hearing, the investigator, the Complainant, and the Respondent will have the opportunity to provide the Title IX hearing panel with an opening statement and then submit to questions from the panel followed by cross-examination by the other party’s Advisor. 

  • Witnesses will participate one by one in a similar fashion: opening statement, questions, dismissal. 
  • At the end of the hearing, the Complainant and Respondent will submit to one more round of questioning by the panel and the Advisors prior to providing a closing statement. 
  • The hearing panel will deliberate in private and provide a written outcome letter to both the Complainant and Respondent simultaneously.  

Opening Statements:
An opening statement is your opportunity to introduce yourself and summarize your desired outcomes during the hearing process. If you participated in the Investigation, you do not need to completely re-tell your story. During an opening statement you are not allowed to explain the impact of this situation. You will provide this information through a written impact statement. 

Closing Statement:
A closing statement is your opportunity to respond to evidence provided by any other party during the hearing. Additionally, the closing statement is an opportunity to make your final arguments about finding of responsibility and proposed outcomes.


Appeals

  • Both the Complainant and the Respondent may appeal the decision and or sanction(s) in writing.
  • The appeal must be received within 10 business days of the date of the decision letter.
  • If either the Complainant or Respondent submits an appeal, the other individual will be notified and provided with a copy of the appeal and will be given 10 business days to respond to the appeal in writing. The Title IX Coordinator will also be provided with a copy of the appeal. 

The University will review the appeal, including all information provided by all parties. Grounds for appeal are limited to the following: 

  • Procedural irregularity that affected the outcome of the matter; or 
  • New evidence that was not reasonably available at the time the determination regarding responsibility or dismissal was made, that could affect the outcome of the matter; or 
  • The Title IX Coordinator, investigator(s), or decision-maker(s) had a conflict of interest or bias for or against Complainants or Respondents generally or the individual Complainant or Respondent that affected the outcome of the matter. 

The University may uphold the discipline decision, modify the decision, remand the case to the same Hearing Officer for reconsideration of the discipline decision, or remand the case to a new Hearing Officer for a new hearing. Unless the appeal decision is to remand the case for a new hearing, the appeal decision is considered the final decision of the University. A copy of the decision of the University shall be simultaneously forwarded to both Complainant and Respondent.


If you have a question or need to talk to someone about the information listed on this website, please contact the Title IX Coordinator at 850.474.2694.